当前位置: 首页 > 知识产权交易 > 专利转让 >

待交易一种基于QSILP算法的列车通信网络实时流调度优化方法

专利号:CN202210604051.X 已授权

申请日:2022-12-02发布日期:2022-12-02

立即收藏 立即询价 转让价格:询价

专利摘要

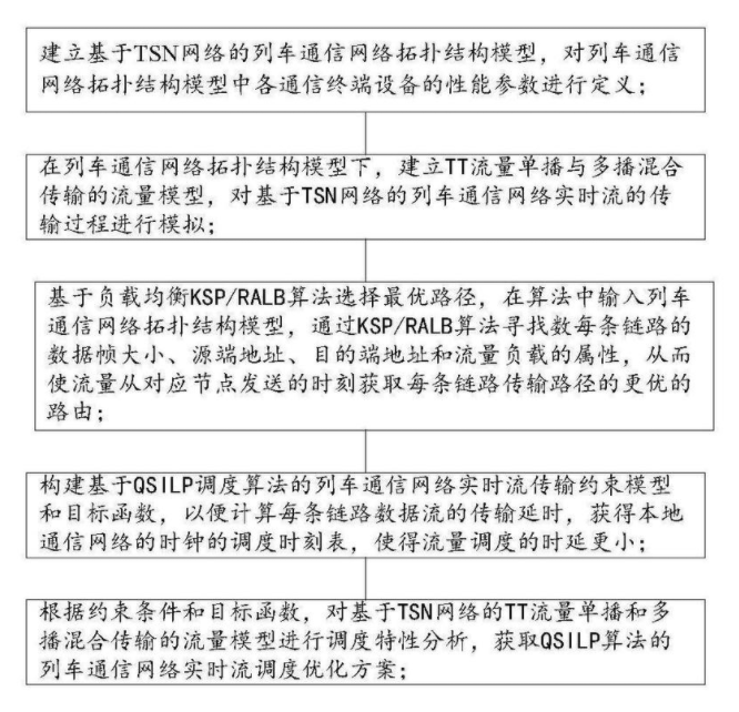
本发明公开了一种基于QSILP算法的列车通信网络实时流调度优化方法,包括以下步骤:建立基于TSN网络的列车通信网络拓扑结构模型,对列车通信网络拓扑结构模型中各通信终端设备的性能参数进行定义;在列车通信网络拓扑结构模型下,建立TT流量单播与多播混合传输的流量模型;构建基于QSILP调度算法的列车通信网络实时流传输约束模型和目标函数,以便计算每条链路数据流的传输延时;根据约束条件和目标函数,对基于TSN网络的TT流量单播和多播混合传输的流量模型进行调度特性分析,获取QSILP算法的列车通信网络实时流调度优化方案。本发明可以更好的保证实时性,提高调度效率,有效解决列车通信网络大量数据通信趋势下的实时性低和不可调度的现象。

交易流程

  • 平台资深顾问将根据买家的需求,提供一对一服务,协助买家挑选到合适的专利。

  • 待买家确认无误后,根据顾问指导进行下单,并签订协议与合同,买家需要支付50%交易款给平台。

  • 平台将负责办理官方变更手续,向国知局提交转让材料。

  • 约10个工作日左右,待买家确认收到专利《变更手续合格通知书》后,向平台支付剩余交易款。

  • 转让成功后,平台会将专利证书原件、专利登记簿副本原件邮寄给买家,同时把交易尾款支付给卖家,保障双方交易顺利。

过户资料

主体资格 转让方提供 受让方提供 平台提供 转让完成,可获得
自然人 身份证复印件,专利证书原件; 身份证复印件
有效个体营业执照
转让申请书
代理委托书
转让协议书
发明人变更声明
专利证书
手续合格通知书
专利登记簿副本
公司 有效的企业营业执照副本复印件,专利证书原件 有效的企业营业执照副本复印件;企业组织机构代码证
平台专属代理事务所将对委托交易全程监督,确保所有交易合同及相关文件合法有效。

发布求购信息